我們將使用cookie等資訊來優化您的體驗,繼續瀏覽即表示您同意我們使用。欲瞭解詳細內容,請詳閱
隱私權保護政策
×
法權天下國際法律事務所
SEARCH:
本所簡介
司法實務
書狀品質
第一層分類
第二層分類
第二層分類
第二層分類
第一層分類
第一層分類
勝訴案例
服務項目
留言提問
常見問題
聯絡我們
勝訴案例
首頁
勝訴案例
全部勝訴案例
勝訴案例
請選擇排序方式
請選擇排序方式
上架時間 新→舊
上架時間 舊→新
每頁顯示12筆
每頁顯示12筆
每頁顯示16筆
每頁顯示20筆
每頁顯示24筆
one
two
four
MORE
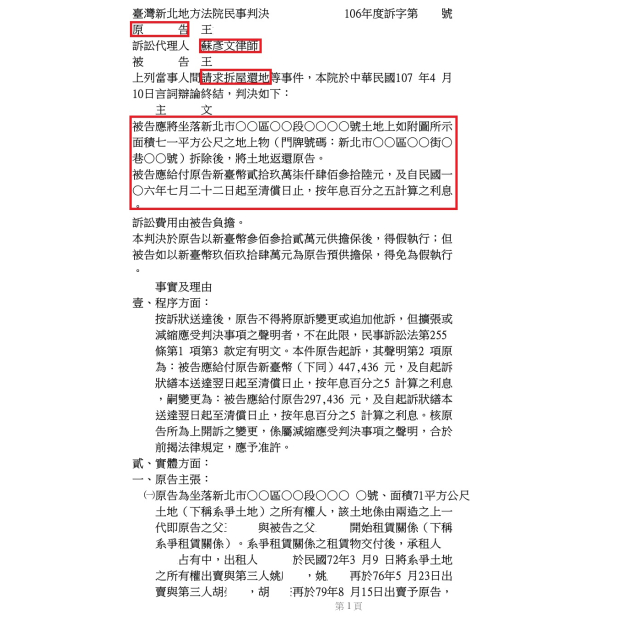
拆屋還地 勝訴 案例二
拆屋還地 勝訴 案例二
MORE
拆屋還地 勝訴 案例一
拆屋還地 勝訴 案例一
MORE
簡OO被訴違反醫療法 勝訴 無罪
簡OO被訴違反醫療法 勝訴 無罪
MORE
邱OO 塗銷所有權移轉登記事件 勝訴 無責
邱OO 塗銷所有權移轉登記事件 勝訴 無責
MORE
公司被訴侵權行為損害賠償 勝訴 免賠
公司被訴侵權行為損害賠償 勝訴 免賠
MORE
高OO被訴詐欺案 終審法院判決無罪
高OO被訴詐欺案 終審法院判決無罪
MORE
高OO等人被訴拆屋還地第二審更審判決 勝訴
高OO等人被訴拆屋還地第二審更審判決 勝訴
MORE
黃OO被訴過失傷害終審法院判決 無罪確定
黃OO被訴過失傷害終審法院判決 無罪確定
MORE
任OO被訴返還不當得利 勝訴 免責
任OO被訴返還不當得利 勝訴 免責
MORE
黃OO車禍被訴過失傷害無罪
黃OO車禍被訴過失傷害無罪
MORE
吳OO確認與公司之委任關係不存在
吳OO確認與公司之委任關係不存在
MORE
借車人酒駕導致車主被訴連帶賠償判決免賠
借車人酒駕導致車主被訴連帶賠償判決免賠
第一頁
上一頁
1
2
3
4
5
下一頁
最後一頁
第 1 頁
第 2 頁
第 3 頁
第 4 頁
第 5 頁
0223121999
su23121999@gmail.com
https://line.me/R/ti/p/@247cwdzi
產品搜尋
聯絡我們
回首頁
SEARCH:
本所簡介
司法實務
書狀品質
第一層分類
第二層分類
第二層分類
第二層分類
第一層分類
第一層分類
勝訴案例
服務項目
留言提問
常見問題
聯絡我們
0223121999
su23121999@gmail.com
https://line.me/R/ti/p/@247cwdzi